• 市委
  • 市人大
  • 市政府
  • 市政协
  • 手机版
    繁體版 无障碍 适老专区
    • 搜索过于频繁,请输入验证码

      确定
    • 首页

    • 工作动态

    • 信息公开

    • 政务服务

    • 互动交流

    ×

    用户登录

    • 账号密码登录
    • 微信扫码登录
    成功登录后,
    保持登录状态
    忘记密码?

    还没有账号?

    立即注册
    您的位置: 首页 >工作动态>专题专栏>世界环境日>详细内容

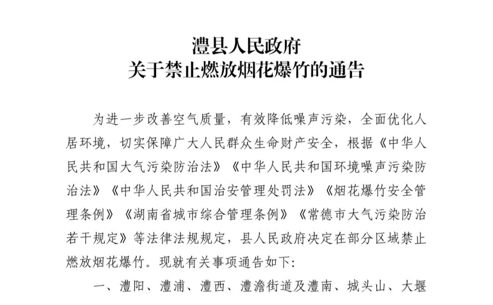
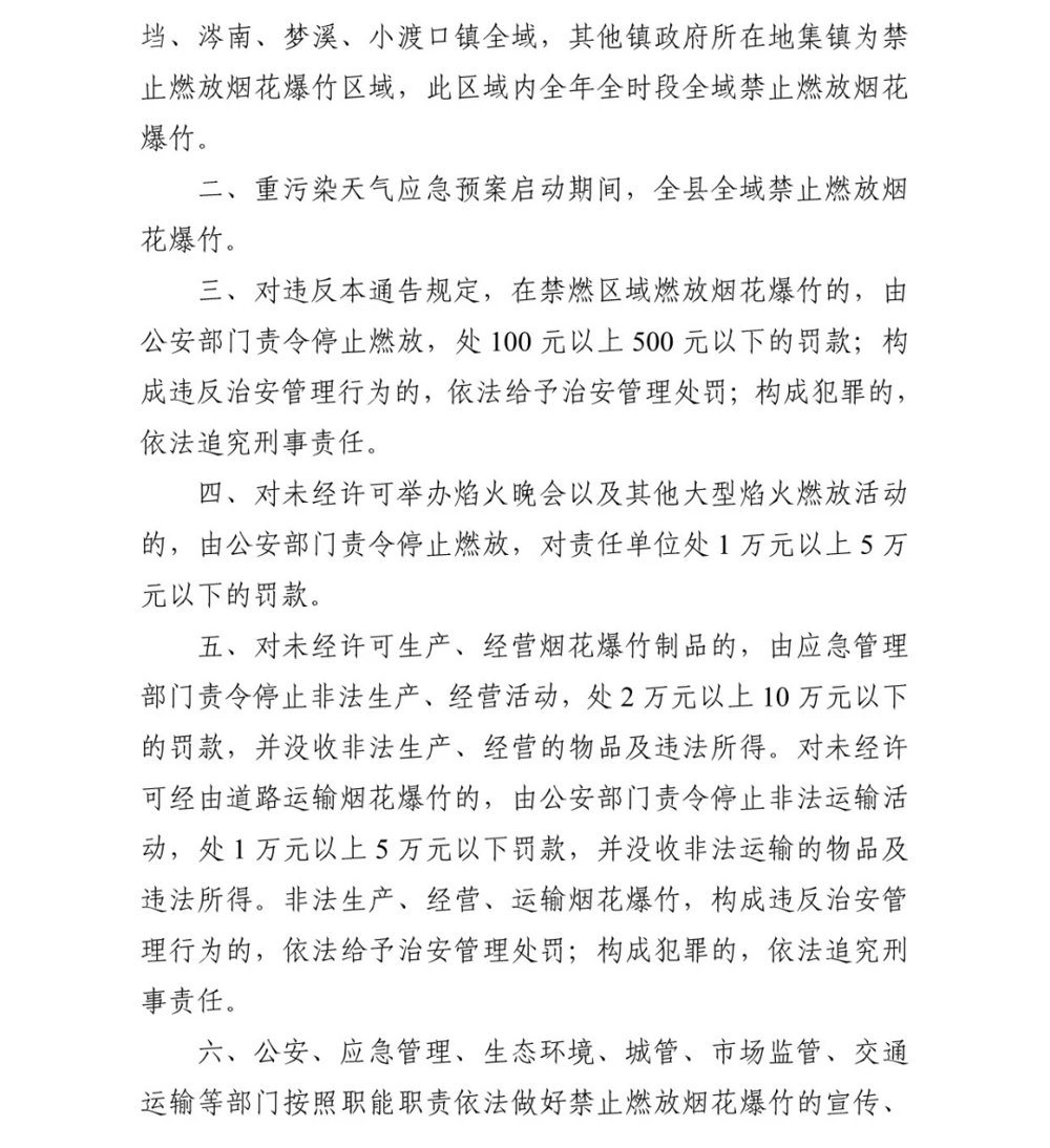
    澧县人民政府关于禁止燃放烟花爆竹的通告

    2026-02-14 10:08 来源:澧县人民政府 点击次数:次
    分享到:
    【打印】 【字体:小 大】

    11

    12

    13

    扫一扫在手机打开当前页

    版权所有:常德市生态环境局   备案序号:湘ICP备2022016083号-2  网站地图

    主办单位:常德市生态环境局   技术支持:常德市数据局(常德市行政审批服务局)

    单位地址:常德市武陵区洞庭大道68号   办公电话:0736-7222562

    gs 湘公网安备:43070202000597号    网站标识码:4307000047

      
    微信
    微博
    湘易办